医院新闻
宣武医院赵国光教授团队和中国科大何晓松研究员团队在柳叶刀子刊发表论著阐释难治性癫痫中脑皮质分层组织特征改变

近日,首都医科大学宣武医院赵国光教授团队,联合中国科大何晓松研究员团队,在柳叶刀子刊《eBioMedicine》(实时影响因子:14.9)上发表了题为“The alteration of cortical microstructure similarity in drug-resistant epilepsy correlated with mTOR pathway genes”的研究论文,该研究首次描绘了难治性癫痫(DRE)重要致病机制皮质发育异常相关的全脑分层组织特性改变图谱,并通过影像-基因组学联合分析方法发现mTOR信号通路异常等疾病经典分子病理学机制与异常脑图谱具有映射关系,为未来发展DRE精准无创评估工具提供了可能路径。宣武医院神经外科曹航医师及魏鹏虎副教授为共同第一作者,宣武医院赵国光教授、中国科学技术大学心理学系何晓松研究员、宣武医院神经外科单永治教授为文章共同通讯作者。
内容介绍
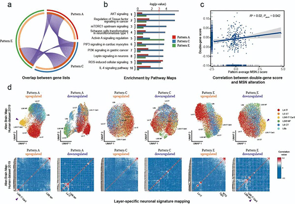
皮质发育异常是难治性癫痫(DRE)的重要致病机制之一,但目前对其的无创评估方法尚不完善。特别是对于磁共振检查未发现病灶患者,准确定位异常脑区以实现病理学取样和诊断仍具有挑战性。形态相似性网络(MSN)是一种新近报道的脑网络评估工具,可通过计算脑区间多模态磁共振复合特征的相似性展示个体水平的脑皮质分层组织特性。既往报道证实DRE中可以观察到直接的分层发育异常及分层依赖性异常神经元分布,故理论上DRE可能具有疾病特异性脑皮质分层组织改变,但目前仍缺乏相关探索。


图 :经形态相似性网络表征的难治性癫痫脑皮质分层组织特征改变模式(上)及其潜在机制(下)
赵国光教授、何晓松研究员团队长期致力于探索癫痫等脑网络疾病的致病机制评估方法。本研究中,团队通过对60名DRE患者及23名健康对照的高分辨磁共振T1结构像及弥散谱成像数据提取的8种皮质微结构形态学特征建立可表征分层组织特征的跨脑区相似性网络(MSN),发现由颞叶内侧癫痫及颞外癫痫等组成的混合DRE队列较对照存在多种分层组织改变模式并具有与磁共振及核素显像检查结果相关性,支持MSN对DRE病理改变状态的表征价值。通过影像-基因组学联合分析获得主要模式异常脑图谱映射的差异表达基因列表后,发现模式间存在mTOR、ROS及激活素A信号转导等已证实的DRE相关通路富集和分层特异性神经元反卷积丰度差异,提示多种DRE病理生理学机制驱动MSN改变模式。团队进一步展示了子队列代表性患者的具体PET成像、磁共振结构像及同源病理标本H-E染色及NeuN免疫组化染色全切片图像,分析表明DRE中MSN模式具有一定稳健性。该研究得到了国家自然科学基金(82030037, 81801288, 81871009 and 82271491)及科技部2030-“脑科学与类脑研究”重大项目(2021ZD0201801)和北京市卫健委脑网络性疾病干预和临床应用项目(11000022T000000444685)资助支持。
主要研究者简介

主任医师,教授 博士研究生导师
首都医科大学宣武医院院长,首都医科大学第一临床医学院院长,国家神经疾病医学中心主任,国家老年疾病临床医学研究中心主任,国家卫健委脑损伤评价与质控中心主任,宣武医院神经外科立体定向与功能性脑病中心主任。赵国光教授长期从事药物难治性癫痫、三叉神经痛、面肌痉挛等颅神经及功能性疾患,以及疑难性脑病立体定向活检/诊疗研究。2003-2004年在意大利米兰大学Niguarda医院癫痫治疗中心研修SEEG与癫痫外科,回国后按照国际标准,建立和培养了一支融合神经外科、神经内科、放射科、神经科学、人工智能与脑机接口相互融合的学科体系。发表文章80余篇,其中单篇最高影响因子72.427分。主持“科技创新2030--脑科学与类脑研究重大项目研究”及其他国家级重点攻关计划4项。主编或主译著作5部。主要学术兼职有:中国医师协会神经外科分会副会长、中国抗癫痫协会副会长、中国卒中协会副会长、国家神经外科手术机器人专家指导委员会主任委员、中国抗癫痫协会立体定向脑电图与定位学专业委员会主任委员、中国认知科学学会常务理事等。

何晓松
中国科学技术大学心理学系特任研究员 博士研究生导师
生物物理学博士,中国科学技术大学心理学系特任研究员及博士生导师,国际抗癫痫联盟癫痫手术网络工作组成员,司法部生命科学和信息技术重点实验室学术委员会委员,安徽省儿童发育行为中心副主任。主要从事临床神经心理学相关研究,将心理测评、多模态脑成像、网络科学、和机器学习结合,开发运用交叉学科手段探索癫痫等神经系统疾病的发病机制和预后。以第一作者及共作者身份在国际主流学术期刊如Science Advances,Brain,Neurology 等发表论文40 余篇,担任Brain Network Disorders副主编,以及Neurology、Epilepsia、Network Neuroscience等期刊审稿人。获国家自然科学基金面上项目、中国博士后科学基金、美国癫痫协会博士后研究奖学金和青年研究者奖等多项国内外资助和奖项。

主任医师、教授 硕士研究生导师
首都医科大学宣武医院神经外科主任医师,硕士生导师。奥地利维也纳大学总医院神经外科访问学者。现任首都医科大学癫痫临床诊疗与研究中心副主任,国家神经外科机器人专委会常委,世界华人神经外科医师协会放射神经外科专家委员会常委。国家卫健委能力建设和继续教育神经外科专家委员会委员。中国抗癫痫协会SEEG专委会学术秘书,神经调控专委会委员,结节性硬化专委会委员,北京中枢神经系统肿瘤学组委员,北京医学会功能神经外科委员。曾获北京市科技进步一等奖,中华医学科技奖一等奖,现主持科技部“十四五”重点研发项目及北京市自然科学基金重点课题。

曹航
医师,临床医学博士
首都医科大学宣武医院神经外科医师,中南大学湘雅医学院与美国耶鲁大学联合培养临床医学博士。主要研究方向为基于多模态磁共振影像-基因组学联合分析方法的脑网络疾病致病机制及干预策略探索。以第一作者及共作者身份在eBioMedicine、European Radiology等国际SCI学术期刊发表论文6篇,任European Radiology、Heliyon等期刊审稿人,任“十四五”国家重点研发计划课题联系人。

魏鹏虎
副教授,国家神经疾病医学中心科研转化部副主任
首都医科大学癫痫临床诊疗与研究中心常委兼秘书,中国抗癫痫协会立体定向脑电图与脑定位学专业委员会秘书、中国抗癫痫协会青年委员、北京医学会神外分会转化医学组委员、“Seizure”“Frontiers of Neurology”审稿专家。作为国家神经外科手术机器人专家指导委员会成员,2018年曾跟随“脑机接口之父”、杜克大学Miguel A. Nicolelis教授研习“脑机接口与脑网络”。入选北京市“青苗”人才、北京市属高校教师队伍优秀青年人才。主持国自然、北京市自然重点等项目,在Nature communications, Science bulletin, NeuroImage等杂志发表英文论文20余篇,单篇最高影响因子20.577分。擅长药物难治性癫痫的诊疗与神经调控,癫痫网络的定量化定位分析、癫痫网络的多模态评估、癫痫连接组学的临床应用。










